Überspannungsschutz für LED-Beleuchtungsanlagen























Ursachen von Überspannungen und deren Auswirkungen auf Beleuchtungsanlagen

Überspannungen haben eine große zerstörerische Wirkung auf elektronische Geräte, einschließlich der LED-Beleuchtungssysteme. Sie führen zu vorzeitigem Verschleiß von LED-Treibern und LED-Modulen bis hin zum Totalausfall der Beleuchtungsanlage.

Öffentliche Beleuchtungsanlagen sind aufgrund ihrer exponierten Lage in höchstem Maße den herausfordernden Einwirkungen der Umwelt ausgesetzt. Sie sind unmittelbar nahen und fernen Blitzeinschlägen und Überspannungen ausgesetzt, so dass an Standorten, an denen die Kontinuität des Betriebs von entscheidender Bedeutung ist, diese Anlagen unbedingt gegen Blitzschlag und Überspannungen geschützt werden müssen.

Von den in den internationalen Schutznormen genannten Ursachen für Überspannungen ist die Wahrscheinlichkeit, dass ein öffentliches Beleuchtungssystem betroffen ist, am größten:

  • Direkte Blitzeinschläge in Verteilungsleitungen (durch die Stromleitungen geleitet)
  • Blitzeinschläge in der Nähe eines Gebäudes/einer Struktur (induzierte Überspannungen)

Gefahren vor Überspannungen sind aber auch in der Gebäudetechnik nicht zu vernachlässigen. In Industrie- und Sportstätten sind die Leuchten meist in sehr großer Höhe angebracht. Im Schadensfall kann bei Ausfall der Leuchten die geforderte Mindestbeleuchtungsstärke nicht erreicht werden, was zu einer erhöhten Unfallgefahr führen kann. Der Austausch der defekten Komponenten verursacht neben den Hardwarekosten auch hohe Kosten durch den Einsatz von Hebebühnen und Servicepersonal nebst ggf. kostspieliger Ausfallzeiten (z.B. in industriellen Produktionsstätten).

Um etwaige Gefahren und Schäden zu verhindern und damit den Betrieb der Anlagen zu gewährleisten, müssen geeignete Investitionen in den Blitz und Überspannungsschutz berücksichtigt werden. Durch den Einsatz von geeigneten Überspannungsschutzgeräten (SPDs) können die Lebensdauer der Beleuchtungsanlagen verlängert, die öffentlichen Dienstleistungen verbessert und die Gesamtbetriebs- und Infrastrukturkosten erheblich gesenkt werden.

Die Anfälligkeit elektronischer Beleuchtungssysteme für Überspannungen ist in der Fachliteratur weithin anerkannt, und verschiedene internationale Vorschriften und Normen legen die Notwendigkeit eines entsprechenden Beleuchtungsschutzes fest.

So fordert die IEC 60364-1 den Schutz vor Blitz- und Überspannungen für Menschen, Nutztiere und Sachwerte. Darüber hinaus kann der Schutzbedarf gegen die Auswirkungen von Blitzschlag durch eine Risikoanalyse nach der Blitzschutznorm IEC 62305 ermittelt werden. Die Leuchtennorm IEC 60598-1 Leuchten Teil 1: „Allgemeine Anforderungen und Prüfungen“, Punkt 4.32 legt fest: „Überspannungsschutzgeräte müssen der IEC 61643-11 entsprechen.“ Entscheidend für die Schutzwirkung ist, dass der Schutzpegel des Überspannungsschutzgerätes unterhalb der Überspannungsfestigkeit der Leuchten und des LED-Treibers liegt.

Was sind transiente Überspannungen und wie schützen wir LED-Betriebsmittel davor?

Überspannungen in Stromversorgungssystemen können durch verschiedene Ursachen ausgelöst werden und zu Schäden oder zum Ausfall von LED-Beleuchtungssystemen führen. Blitzschlag und Schaltvorgänge verursachen in der Regel transiente Spannungsspitzen, die mehrere zehntausend Volt erreichen können, aber nur wenige Mikrosekunden andauern. Trotz ihrer kurzen Dauer kann ihr hoher Energiegehalt bei elektronischen Geräten, die an das Stromnetz angeschlossen sind, ernsthafte Probleme verursachen, da die Spannungsspitzen meist deutlich über den Impulsspannungsfestigkeiten der angeschlossenen elektrischen Betriebsmittel (LED-Leuchten) liegen. Die Folgen sind vorzeitige Alterung bis hin zur Zerstörung, was zu Betriebsunterbrechungen und kostspieligen Reparaturen führt.

Lag vor einigen Jahren die Festigkeit der Straßenleuchten gegen Überspannungen bei ca. 2 – 4 kV, liegt sie heute im Durchschnitt bei ca. 4 – 6 kV. Höchstqualitative Leuchten bieten sogar eine Impulsspannungsfestigkeit bis zu 10 kV.

Allerdings reicht dies vielfach nicht aus, wie aus Bild 1 ersichtlich wird, zumal die Impulsspannungsfestigkeit der Leuchten meist durch den sog. passiven Überspannungsschutz, der vom LED-Betriebsgerät bereitgestellt wird, definiert ist.

Impulsspannungsfestigkeit von Betriebsmitteln

Bild 1: Mögliche Ursachen für Überspannungen und deren Höhe sowie die Bemessungsstoßspannung nach EN60664-1 / VDE 0110.



Wie bereits zuvor erwähnt und in Bild 1 gezeigt, können transiente Überspannungen in Stromversorgungssystemen durch verschiedene Ursachen ausgelöst werden. So können Blitzentladungen, die direkt in die Verteilungsleitung eines Gebäudes oder dessen Blitzableiter einschlagen, elektromagnetische Felder induzieren, die in nahe gelegenen Beleuchtungsanlagen Spannungsspitzen erzeugen. Lange Stromverteilungsleitungen im Freien sind sehr anfällig für die direkten Auswirkungen von Blitzeinschlägen, da große Ströme vom Blitz in die Stromleitungen geleitet werden. In diesem Falle sprechen wir von sog. Blitzüberspannungen. Blitzeinschläge können je nach Entfernung des Einschlagsortes, der Boden- und Erdungsverhältnisse und der Blitzstärke sehr hohe Werte erreichen. Bild 2 zeigt qualitativ die Beeinflussung der Lichtpunkte einer Straßenbeleuchtung durch die Entstehung eines Potentialtrichters bei einem Blitznaheinschlag.

Überspannungen bei Blitznaheinschlage

Bild 2: Mögliche Überspannungsbelastung der Lichtpunkte bei einem Blitznaheinschlag



Aber auch „wetterunabhängige“ Phänomene können Spannungsspitzen in benachbarten Leitungen verursachen, so z. B. Schaltgeräte (Schütze) in Schaltschränken oder die Abschaltung von Transformatoren, Motoren und anderen induktiven Lasten oder Hochleistungsgeräten (Generatoren, Schweißgeräte), die Energie in gemeinsame Zweigstromkreise einkoppeln, die mit empfindlichen elektronischen Betriebsmitteln verbunden sind und diese stark belasten (siehe Bild 3)

In diesem Fall sprechen wir von sog. Schaltüberspannungen, die durch „Schaltvorgänge im Netz“ hervorgerufen werden und Werte von mehreren Tausend Volt erreichen können.

Ein typisches Beispiel in der Beleuchtungstechnik ist das Auslösen von Sicherungen oder auch gemischte Netze mit LED- und herkömmlichen Entladungsleuchten mit konventionellen Vorschaltgeräten, welche mehrere tausend Volt Zündspannung bereitstellen.

Elektrostatische Aufladungen (ESD) sind ein Phänomen, welches insbesondere bei Schutzklasse II Leuchten auftritt, bei der eine Ladungstrennung stattfindet (Bild 4) und sich darauffolgend eine hohe statische Spannung am Leuchtengehäuse bzw. Kühlkörper der LED aufbauen kann, welche sich dann unkontrolliert in der Leuchte entladen und dabei die LEDs oder den LED-Treiber beschädigen kann. Besonders betroffen sind Leuchten, die völlig isoliert vom Erdpotential betrieben werden. Beispiele sind SK II Leuchten auf GFK- und Holzmasten oder aber Seilabhängungen. Die am Markt üblichen LED-Leuchten bieten für dieses Phänomen in der Regel keinen ausreichenden Schutz und sollten ggf. durch entsprechend konzipierter Schutzgeräte ausgestattet werden, um ESD-Folgeschäden zu verhindern.


Überspannungen durch Schalthandlungen

Bild 3: Überspannungen durch Schalthandlungen im Netz. Z.B. Auslösen von Sicherungen, Schalten von induktiven Lasten, Erd- und Kurzschlüsse, magnetische Vorschaltgeräte in gemischten Netzen ...


In diesem Fall sprechen wir von sog. Schaltüberspannungen, die durch „Schaltvorgänge im Netz“ hervorgerufen werden und Werte von mehreren Tausend Volt erreichen können.

Ein typisches Beispiel in der Beleuchtungstechnik ist das Auslösen von Sicherungen oder auch gemischte Netze mit LED- und herkömmlichen Entladungsleuchten mit konventionellen Vorschaltgeräten, welche mehrere tausend Volt Zündspannung bereitstellen.

Elektrostatische Aufladungen (ESD) sind ein Phänomen, welches insbesondere bei Schutzklasse II Leuchten auftritt, bei der eine Ladungstrennung stattfindet (Bild 4) und sich darauffolgend eine hohe statische Spannung am Leuchtengehäuse bzw. Kühlkörper der LED aufbauen kann, welche sich dann unkontrolliert in der Leuchte entladen und dabei die LEDs oder den LED-Treiber beschädigen kann. Besonders betroffen sind Leuchten, die völlig isoliert vom Erdpotential betrieben werden. Beispiele sind SK II Leuchten auf GFK- und Holzmasten oder aber Seilabhängungen. Die am Markt üblichen LED-Leuchten bieten für dieses Phänomen in der Regel keinen ausreichenden Schutz und sollten ggf. durch entsprechend konzipierter Schutzgeräte ausgestattet werden, um ESD-Folgeschäden zu verhindern.

Bild 4: Links - elektrostatische Aufladung bei isoliertem Gehäuse (SK II);
Rechts - Vermeidung von statischen Aufladungen durch den Einbau eines MLPC2-230L-V/ESP


Netzfehler können zu so genannten temporären Überspannungen führen. Der Abfall des Neutralleiters, z. B. durch Beschädigung, ist hier die häufigste Ursache. Bei diesem Fehler kann sich die Nennspannung durch Netzunsymmetrien im 3-Phasen-Netz auf den Phasen bis auf 400 V erhöhen (Bild 5). Der Schutz gegen temporäre Überspannungen erfordert eine besondere Betrachtung da Sie, anders als die transienten Überspannungen deutlich länger anhalten können und somit von den klassischen Überspannungsschutzgeräten nicht händelbar sind. Citel bietet hier spezielle Geräte der Serie -VM-Serie an.

Bild 5: Temporäre Überspannungen durch Abfall des Neutralleiters


Aber auch in der Gebäude- und Hallenbeleuchtung gibt es Probleme. Insbesondere dort wo Überspannungen nicht von außen, sondern täglich aus der eigenen Anlage herrühren. So sind insbesondere Fälle aus der Industrie bekannt, in denen elektrische Betriebsmittel Überspannungen erzeugen und diese durch die elektrische Verkabelung zur Beleuchtung gelangen. Erste sporadische Ausfälle einzelner Leuchten oder LED’s sind die dafür typischen Anzeichen.

Zurück zum Anfang der Seite


Wirkungsvolles Schutzkonzept

Im Allgemeinen ist der wirksamste Ansatz zum Schutz großer Beleuchtungsanlagen vor Überspannungen die Kaskadierung mehrerer Schutzstufen. Jede Stufe bietet das notwendige Gleichgewicht zwischen Entladekapazität und Spannungsschutzniveau. Auf diese Weise bietet eine erste Stufe (typischerweise ein SPD des Typs 1 oder des Typs 2) Robustheit und leitet den größten Teil der Energie einer Überspannung ab, während eine zweite Stufe (typischerweise ein SPD des Typs 2 oder des Typs 3) „lokalen“ Schutz bietet. Die Spitzenspannung und der Spitzenstrom, die das Gerät erreichen, bleiben immer unter dem kritischen Wert. Jede Installation hat ihre eigenen Besonderheiten (Eigenschaften) - daher sollten SPD-Lösungen entsprechend zugeschnitten sein und einen angemessenen Blitzschutz und Erdungssysteme beinhalten. Ordnungsgemäß ausgeführte Erdungsverbindungen sind für das wirksame Funktionieren eines Blitzschutzsystems unerlässlich. Die Erdungsanschlüsse müssen einen ordnungsgemäßen Kontakt gemäß den Industrienormen für den Bau elektrischer Anlagen gewährleisten. Der Verbindungswiderstand muss gering sein, und die Leitfähigkeit des Erdungsmaterials muss eine effiziente Ableitung der Überspannungsenergie ermöglichen.

Bei einem wirkungsvollen Schutzkonzept gegen transiente Überspannungen sind also die folgenden Komponenten von Relevanz: A. Straßenbeleuchtungs-Hauptverteiler (Steuerschrank | Hauptverteilung) B. Mastsicherungskasten im Mast (UV / Unterverteilung) & Leuchte(n)

FALL 1.) Straßen und Außenbeleuchtung:

Strasse_SPD für LED

Bild 6: Schutzkonzept für eine Straßenbeleuchtung: Kombi-Ableiter Typ 1+2+3 in der Schaltstelle; Überspannungsschutzgeräte Typ 2+3 an den Lichtpunkten (im Mast und/oder Leuchtenkopf)



Straßenbeleuchtungs-Hauptverteiler:

Hochwertige Kombi-Ableiter vom Typ 1+2+3 können im Hauptverteiler installiert werden, um die zentrale Einspeisung zu schützen, wo eine gute Schutzerdeverbindung besteht. Dieses schützt den Hauptverteiler und somit den gesamten Straßenzug vor einem Totalausfall. Indirekt werden auch die Leuchten geschützt (entlastet), indem ein Großteil der transienten Überspannungen aus dem Stromnetz zentral begrenzt wird. Durch einen guten Potentialausgleich zwischen den Lichtpunkten und dem Hauptverteiler wird die Schutzwirkung auf ein maximum erhöht.

Straßenbeleuchtungs-Lichtpunkte:

Die IEC61547 besagt, dass alle Leuchten vor Überspannungen bis zu 1 kV im Differentialmodus und 2 kV im Gleichtaktmodus geschützt sein sollten (Standardschutz auf Leuchtenebene). Darüber hinaus wird ein Schutz von bis zu 10 kV empfohlen. Der Schutz der einzelnen Lichtpunkte ist dabei abhängig von der jeweiligen Situation. Prinzipiell ist der Einbau eines leistungsfähigen Typ 2+3 Überspannungsschutzgerätes (SPD) im Mastsicherungskasten oder in der Leuchte möglich. In der Regel reicht ein Schutzgerät aus. Da die Masthöhen meist eine Höhe von 15m nicht überschreiten, kann ein gutes Schutzniveau bereits durch den Einbau im Mastsicherungskasten erreicht werden. Viele Leuchtenhersteller bieten Ihren Kunden es optional an, Ihre Leuchten durch ein intergiertes SPD zu schützen. Ist dies nicht möglich oder gewollt, z.B. aus Platzgründen oder weil die Leuchten bereits im Feld verbaut sind, so kann das SPD immer im Mastsicherungskasten eingesetzt werden.

Die sinnvollste Lösung ist also abhängig von den vorliegenden örtlichen Gegebenheiten.

Somit sind bei der Lösungsfindung die folgenden Punkte von Relevanz:

  • Leuchten-Schutzklasse: I oder II
  • Platzverhältnisse in der Leuchte bzw. im Mastsicherungskasten
  • Zugänglichkeit zu Wartungszwecken
  • Nachrüstung oder Neuinstallation

Besonders die Frage der Wartungsmöglichkeit und die Möglichkeit einer Nachrüstung bestehender Anlagen sprechen für eine Installation im Mastsicherungskasten. Das etwas bessere Schutzniveau und der geringere Installationsaufwand sprechen eher für eine Installation in der Leuchte.

Bei Schutzklasse I Leuchten hat der Lichtpunktbetreiber immer die Möglichkeit der Installation von Überspannungschutzgeräten in der Leuchte oder im Mastsicherungskasten, da hier durchgehend ein Schutzleiter zur Verfügung steht und die elektrische Sicherheit in jedem Fall gewährleistet ist.

SPD mit Schutzklasse I Leuchte

Bild 7: Überspannungsschutz in einer Schutzklasse I Leuchte eingebaut … – links: im Kabelübergangskasten; rechts: in der Leuchte. Auf Durchgängigkeit vom PE ist zu achten.



Bei Schutzklasse II Leuchten dürfen laut Leuchten-Norm IEC 60598-1 Überspannungsschutzgeräte nach IEC61643-11 die Schutzisolierung nicht aufheben. Ein optimaler Überspannungsschutz gegen das metallene Gehäuse bzw. Erde ist in einer Schutzklasse II Leuchte daher nicht möglich. Lediglich ein Schutz zwischen L und N (im sog. Differential Mode) ist uneingeschränkt möglich. Bei Metallmasten hätte man also keinen wirksamen Schutz bei Erhöhung des Erdpotentials aufgrund von Blitznaheinschlägen.

SPD mit Schutzklasse II Leuchte

Bild 8: links: Schutzklasse I Überspannungsschutz im Mast der Schutzklasse I (mit PE)mit Leuchte der Schutzklasse II; rechts: Schutzklasse II Überspannungsschutz wenn Leuchte und Mast in der Schutzklasse II ausgeführt sind



Die Montage im Mastsicherungskasten ist unter Beachtung der elektrischen Sicherheit nach IEC 60364-4-41 „Errichten von Niederspannungsanlagen - Teil 4-41: Schutzmaßnahmen - Schutz gegen elektrischen Schlag“ möglich, sofern der Mast nicht selbst Teil der Schutzklasse II ist. In vielen Beleuchtungsinstallationen befindet sich im Mastsicherungskasten ein Schutzleiter, der es ermöglicht, den Mast und ein Überspannungsschutzgerät der Schutzklasse I in den Schutzpotentialausgleich einzubinden. Die elektrische Sicherheit, besonders die Abschaltbedingungen, werden durch die Anbindung des Schutzleiters und der meist vorhanden Sicherung im Mastsicherungskasten erreicht. Sollte die Impedanz des Schutzleiters nicht gut genug sein, wie z.B. bei TT-Netzen, ist der Einbau von RCD-Schaltern notwendig, um die notwendigen Abschaltzeiten nach IEC 60364-4-41 zu erreichen. Durch die leitfähige Anbindung der Leuchte an den metallenen Mast können so auch Leuchten der Schutzklasse II wirkungsvoll gegen Blitzüberspannungen geschützt werden.

Nicht vergessen werden darf der Schutz der Lichtsteuerung. Die Lichtsteuerungssysteme wie eine Steuerphase, DALI, 1-10V, DMX… müssen immer in das Schutzkonzept mit einbezogen werden. Diese sind meist noch empfindlicher als die 230V~ Systeme und in der Regel nicht geschützt durch das EVG. Hier empfehlen sich kombinierte Überspannungsschutzlösungen für 230 V und Licht-Steuerung in einem Gerät zum Schutz der Leuchte (siehe Bild 9).

Bild 9: Kombinierter Überspannungsableiter für die Energieversorgung und Lichtsteuerung in einem Gerät.
Links: DALI; Rechts: Steuerphase



FALL 2.) Gebäudetechnik:

In der Gebäudetechnik (Bild 10) kann man durch eine Ausrüstung der Elektroinstallation mit geeigneten Blitz- und Überspannungsschutzgeräten einen wirkungsvollen Schutz realisieren. So können in der Gebäudeeinspeisung Kombi-Ableiter Typ 1+2+3 zum Schutz gegen Blitzströme und Netztransienten, sowie in den Beleuchtungs-Unterverteilungen und Leuchten-Anschlussdosen SPD Typ 2+3 zum Schutz gegen Feldeinkopplungen und Schaltüberspannungen eingesetzt werden.

Bild 10: Schutz einer Industriehalle
Einspeisung: Kombiableiter Typ 1+2+3; Beleuchtungs-UV: Typ 2+3; Leuchtenstromkreis: mind. Typ 3, besser Typ 2+3



Praxisnaher Überspannungsschutz

Bei der Auswahl von Überspannungsschutzgeräten sollte auf folgende Punkte besonders geachtet werden:

  1. Ein guter Überspanungsschutz sollte nach IEC 61643-11 geprüft und zertifiziert sein sowie die Anforderungen der VDE 0100-534 erfüllen. Um dies zu erreichen werden u. a. Zustandssignalisierungen und Trennvorrichtungen im SPD integriert. Diese ermöglichen eine einfache Sichtprüfung durch das Wartungspersonal, um festzustellen, ob das SPD noch funktionsfähig ist. Eine regelmäßige Inspektion ist unerlässlich.
  2. Da das SPD meist, wie z. B. bei Leuchten, an unzugänglichen Stellen verdeckt verbaut wird, ist reine optische Signalisierung nicht ideal. Ein SPD, dass zusätzlich die Leuchte im Fehlerfall vom Stromkreis trennen kann, bietet hier eine gute und einfache Möglichkeit der indirekten Signalisierung.
  3. Die Baugröße und Montageart des SPD müssen den Erfordernissen des Einbauorts entsprechen.
  4. Bei Auftreten von Feuchtigkeit oder Stäuben sollte ein SPD mit erhöhter IP-Klasse ausgewählt werden.
  5. SPD müssen die Schutzklasse (SKI oder SKII) der Leuchten berücksichtigen.
  6. SPD muss für die genaue Nennbetriebsspannung der Anlage ausgelegt sein. Ein SPD, das für eine höhere Betriebsspannung ausgelegt ist, bietet keinen besseren Schutz.
  7. Niedriger Schutzpegel; ≤1500V, niedriger ist besser
  8. Neben dem Schutz für die 230 V Versorgung sollte der Schutz der Steuerung, wie z. B. DALI, zweite (Steuer)-Phase, 1 – 10 V oder DMX berücksichtigt werden. SPD, die AC- und Steuerung kombinieren, sind ideal für diese Leuchten und bieten in der Regel einen besser abgestimmten Schutz als zwei einzelne SPD.

Bei der Installation gilt immer: Installieren Sie SPDs immer in Übereinstimmung mit den örtlichen Elektrovorschriften und gemäß den Anweisungen des SPD-Herstellers.

Aktiver Überspannungsschutz vs. Spannungsfestigkeit:

Ein entscheidender Vorteil von aktiven Überspannungsschutzgeräten ist, dass sie unabhängig von der Höhe der Überspannung arbeiten. Ein SPD funktioniert wie ein spannungsgesteuerter Schalter. Wenn die Überspannung niedriger ist als die Aktivierungsspannung des SPD, ist das Bauteil passiv. Übersteigt die Überspannung hingegen die Aktivierungsspannung, leitet der SPD die Überspannungsenergie ab und verhindert, dass sie die Geräte beschädigt. Bei der Auswahl des geeigneten Überspannungsschutzes ist die Größe der maximalen Energieaufnahme von entscheidender Bedeutung. Hier muss die Blitzeinwirkung auf das Gerät berücksichtigt werden, ebenso wie die maximale Stoßspannung, der das Gerät standhalten muss. Dabei ist es wichtig, auf den Typ des Überspannungsschutzes, die Einbausituation und das Risiko für die Anlage bzw. Personen zu achten. Wird hingegen die Isolations- oder Spannungsfestigkeit einer Leuchte ohne aktiven Überspannungsschutz überschritten, ist in der Regel mit einem Total- oder zumindest Teilausfall der Leuchte zu rechnen. Um zu testen, wie gut aktuelle Leuchten konstruktiv gegen Überspannungen geschützt sind (passiver Überspannungsschutz) und was aktive Überspannungsschutzbauelemente zusätzlich bringen, wurde ein Feldtest an Leuchten verschiedener namenhaften Hersteller durchgeführt. Zunächst wurden die Leuchten mit dem standardmäßig verbauten Überspannungsschutz mit 15 Impulsen von bis zu 10kV/5kA belastet und anschließend das gleiche nochmals mit vorgeschaltetem Überspannungsschutz wiederholt.

Während bei den Tests ohne vorgeschalteten Überspannungsschutz die Leuchten reihenweise ausfielen, da die Testimpulse ab einer gewissen Höhe oberhalb der Impulsfestigkeit der Leuchten rangierten, konnte bei den Tests mit vorgeschaltetem Überspannungsschutzgerät kein einziger Ausfall der getesteten Systeme selbst bei 10kV Impulsspannung (Bild 11a) registriert werden. Die simple Erklärung: Anders als beim „passiven“ Überspannungsschutz, wo die Überspannungsfestigkeit durch rein konstruktive Maßnahmen auf ein bestimmtes max. Spannungslevel eingestellt ist, wird durch das aktive Überspannungsschutzgerät die Spannung auf akzeptable Werte begrenzt (Bild 11b) und der generierte Impulsstrom durch das Überspannungsschutzgerät sicher abgebaut.

Bild 11a) (1,2/50µs) Impulsspannung
Bild 11b) Spannungsbegrenzung und Ableitstrom (8/20µs) durch das SPD


Fazit

Die LED-Technik etabliert sich in der Beleuchtung als der neue Standard. Die Weiterentwicklung der Technik sorgt für immer effizientere und zuverlässigere Lösungen. Praxisorientierte, angepasste Überspannungsschutzgeräte und Schutzkonzepte (Bild 6 und 10) sichern dabei die empfindliche Elektronik vor schädlichen Überspannungen. Die zusätzlichen Kosten eines wirkungsvollen Überspannungsschutzkonzepts für ein Leuchtensystem liegen derzeit bei unter ein Prozent der Gesamtkosten. Überspannungsschutzmaßnahmen sind daher für jeden Anlagenbetreiber ein einfaches und vielfach unverzichtbares Mittel, um langfristig die Lebensdauer und Zuverlässigkeit der Beleuchtung zu erhalten und Folgekosten zu vermeiden.

Zurück zum Anfang der Seite


Produktübersicht

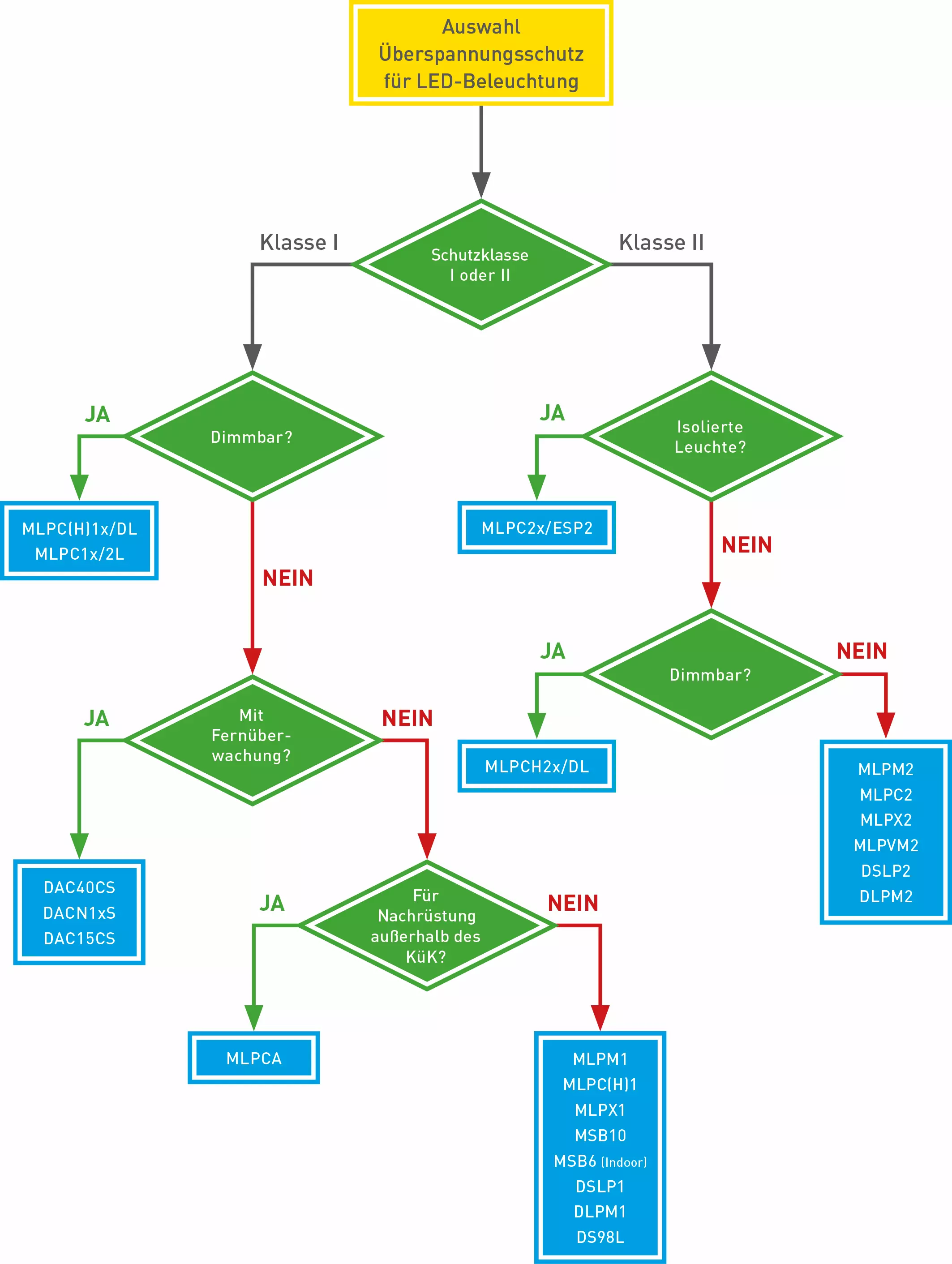
Straßenbeleuchtung mit Schutzklasse II Leuchtenkopf auf einem Schutzklasse I Masten, mit oder ohne zweiter Steuerphase. Der Überspannungsschutz im Leuchtenkopf oder im Mastanschlusskasten? Die Anwendungsmöglichkeiten sind vielfältig und ebenso die Auswahlmöglichkeit an passenden Überspannungsschutzlösungen.

Um den passenden Überspannungsschutz einfach und schnell zu bestimmen und die Auswahl einzugrenzen, haben wir für unsere Kunden folgende Auswahlhilfe erstellt.



MLPC-Serie

Die Produkte der MLPC-Serie wurden zum Schutz von 1-phasig versorgten Endgeräten für die Schutzklassen 1 (MLPC1) oder 2 (MLPC2) entworfen. Die Geräte erfüllen die Anforderungen der IEC 61643-11 und VDE 0675 Norm und sind als Typ 2+3 einsetzbar. Verschiedene Varianten ermöglichen es die bestmögliche kundenorientierte Lösung zu realisieren. Die MLPC-Serie schützt das LED-System wirkungsvoll, selbst gegen energiereiche Überspannungen, je nach Version auch die Dimmung (DALI – MLPCH-230L-V/DL, Steuerphase – MLPC1-230L-V/2L). Die Vielfalt der Produktreihe wird ergänzt durch weitere kombinierte Varianten zur optimierten energetischen Koordination (MLPC-VGx-230L-x, MLPCHx-230L-x) sowie zusätzlichem Schutz gegen statische Aufladungen – ESD (MLPC2-230L-x/ESP2) bzw. temporäre Überspannungen - TOV / POP (MLPVM2-230L-5A). Durch die sehr kompakte Bauform und einer max. Ableitfähigkeit von 10 kA pro Pol bietet die MLPC-Serie ein sehr gutes Leistungsverhältnis. Der Anschluss erfolgt über Schraubklemmen (MLPCx-230L-V) oder Federkraftklemmen (MLPCx-230L-R). Der Anwender hat die Wahl zwischen einseitigen (MLPCx-230L-x/50) oder gegenüberliegenden (MLPC1-230L-x) Anschlussklemmen. Die Montage der Gehäuse ist bei allen Versionen durch standardisierte Befestigungslöcher identisch. Dies bietet dem Anwender die notwendige Flexibilität bei gleichbleibender einfacher Montage.


Weiter zur Produktseite MLPC-Serie

MLPM-Serie

Die MLPM-Serie ist eine kostenoptimierte Standard-Baureihe zum Schutz der LED-Beleuchtung. Sie schützt das LED-System mit einer max. Ableitfähigkeit von 12 kA pro Pol wirkungsvoll, selbst gegen energiereiche Überspannungen. Die Geräte erfüllen die Anforderungen der IEC 61643-11 und VDE 0675 Norm und sind als Typ 2+3 einsetzbar. Dieses wird auch durch die vorhandenen KEMA sowie ENEC-Zertifikate bestätigt. Zur Wahl stehen Ausführungen in den Schutzklassen I (MLPM1-230L-R) und II (MLPM2-230L-R). Die optische Fehlersignalisierung am Gerät ist mechanischer Natur, so dass eine Prüfung der Schutzkomponenten jederzeit auch ohne anliegende Netzspannung möglich ist. Zudem verbraucht der ÜSS keine zusätzliche Energie, wie im Falle der elektronischen Defektanzeige per LED. Im Fehlerfall erfolgt die Fehlermeldung indirekt über die Stromkreistrennung des Beleuchtungskreises (Leuchte ist AUS). Der Anschluss erfolgt ausschließlich über Federkraftklemmen. Wie bei allen MLPC-Versionen finden sich auch bei der MLPM-Serie die identischen, standardisierten Befestigungslöcher wieder, was dem Anwender die notwendige Flexibilität bei gleichbleibender einfacher Montage bietet.


Weiter zur Produktseite MLPM-Serie

MLPX-Serie

Die Geräte der MLPX-Serie sind Überspannungsschutzgeräte vom Typ 2+3 und zum Schutz von 1-phasig versorgten Endgeräten entworfen worden, besonders für den Einsatz in LED-Beleuchtungssystemen mit Platzproblemen. Die MLPX sind IEC 61643-11 und VDE 0675 konform und in den Schutzklassen I und II verfügbar. Eine sehr kompakte Bauform, eine Ableitfähigkeit (Imax) von 10 kA und eine Kurzschlussfestigkeit von 10000 A sind bezeichnend für die Leistungsfähigkeit der MLPX-Serie. Der Anschluss erfolgt über doppelt isolierte Leitungen und über die Fehlersignalisierung lässt sich jederzeit die Funktionsfähig anzeigen. Zudem bieten die MLPX die Möglichkeit der Laststromkreistrennung im Fehlerfall, so dass auch über den Ausfall der Laststromkreise eine indirekte Meldung gegeben wird. Die Geräte sind wahlweise in den Schutzarten IP 67 oder IP 20 verfügbar.


Weiter zur Produktseite MLPX-Serie

MLPCA-Serie

Die MLPCA-Serie wurde zum Schutz von 1-phasig (MLPCA1-230L) oder 2-phasig (MLPCA1-230-2L) versorgten Endgeräten für die Schutzklasse 1 entworfen und kommt speziell für die Installation außerhalb eines Kabelübergangskastens zum Einsatz. Daneben gibt es noch zusätzlich die 2-port Varianten (2-port MLPCA1-230L-DL bzw. 2-port MLPCA1-230L-2L), die primär in bodengespeisten Pollerleuchten ihren Einsatz finden. Die MLPCA-Serie erfüllt die IEC 61643-11 und VDE 0675 Norm und ist als Typ 2+3 einsetzbar. Durch die sehr kompakte Bauform und einer max. Ableitfähigkeit von 10 kA pro Pol bietet die MLPCA-Serie ein sehr gutes Leistungsverhältnis. Der Anschluss erfolgt Kabelgebunden, wobei sich die Anschlussleitungen in einer hoch flexiblen und widerstandsfähigen Gummischlauchleitung befinden. Die MLPCA Ableiter bieten Schutz gegen Schaltüberspannungen aus dem Netz sowie gegen erdgebundene Potentialanhebungen.


Weiter zur Produktseite MLPCA-Serie

Überspannungsschutz für die Hutschienenmontage - DSLP / DLPM / DACN10-Serie

Die Geräte der Serie DSLP, DLPM und DACN10 sind allesamt kompakte Überspannungsschutzgeräte vom Typ 2+3 für die Hutschienenmontage. Aufgrund Ihrer Kompaktheit eignen Sie sich optimal für den Einsatz im Mastsicherungskasten. Sie sind IEC 61643-11 und VDE 0675 konform und in den Schutzklassen I und II verfügbar (gilt nicht für die DACN10 Serie). Die Geräte verfügen über Ableitwerte von bis zu 15 kA Imax, einen niedrigen Schutzpegel (Up ≤ 1,5 kV) und eine Kurzschlussfestigkeit von 10 kA. Der Anschluss erfolgt über Schraubkäfige bis 2,5mm² bzw. über Fahrstuhlklemmen bis 10mm² bei der DACN10 Reihe. Über die Fehlersignalisierung lässt sich jederzeit die Funktionsfähig ablesen. Bei der DLPM-Serie erfolgt diese mechanisch, während Sie bei den Serien DSLP sowie DACN10 elektronisch über LED angezeigt wird. Alle Geräte bieten die Möglichkeit der Laststromkreistrennung im Fehlerfall, so dass auch über den Ausfall der Laststromkreise eine indirekte Meldung gegeben wird.


Weiter zur Produktseite

Zurück zum Anfang der Seite


Downloads



Zurück zum Anfang der Seite